Image Alt

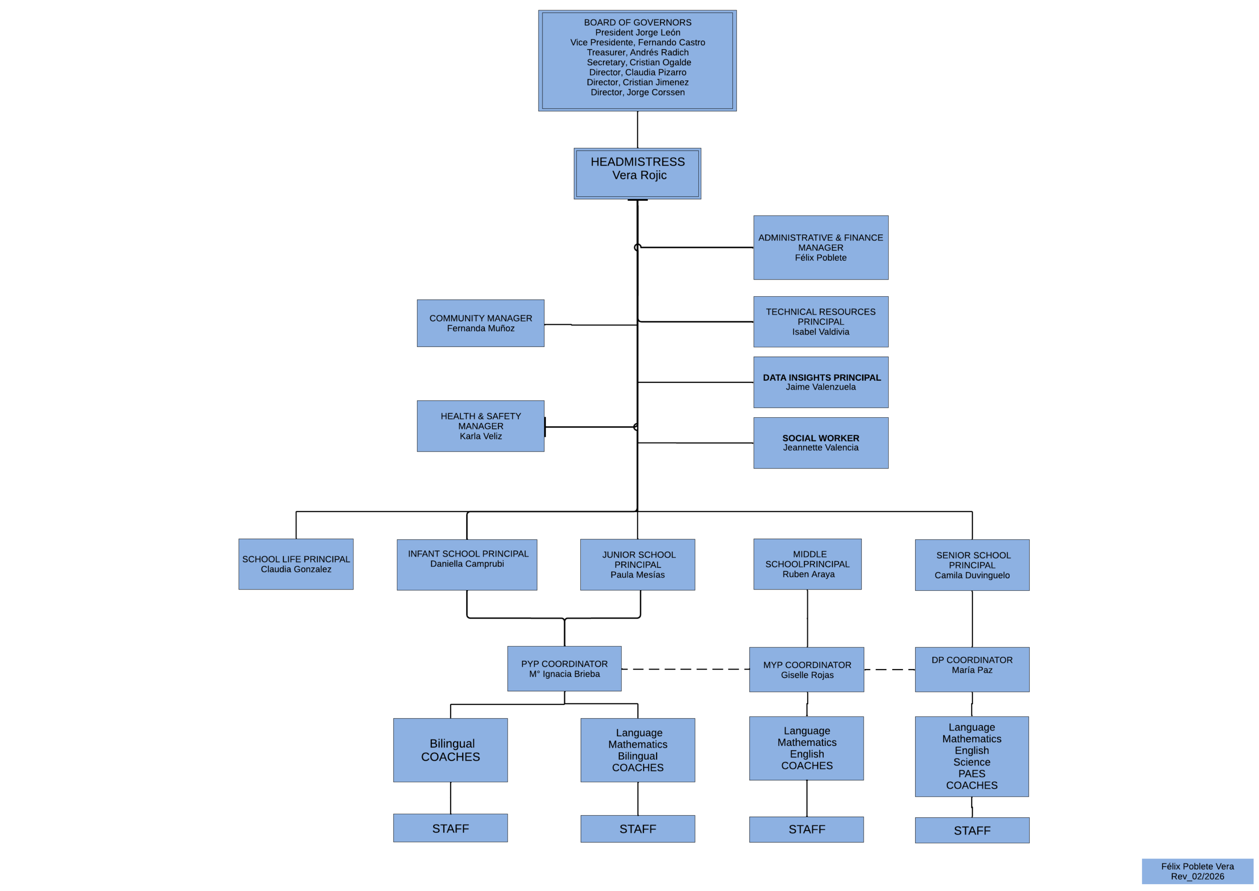
ORGANIGRAMA

Más de un siglo formando estudiantes con excelencia académica y tradición británica

[vc_row enable_grid_lines=»» simple_background_color=»#ffffff» css=».vc_custom_1767019247913{margin-top: 3% !important;}»][vc_column width=»1/6″][/vc_column][vc_column width=»2/3″][vc_custom_heading text=»Nuestra estructura organizacional refleja el trabajo colaborativo y el compromiso de cada área para ofrecer una educación integral y de excelencia.» font_container=»tag:p|text_align:center|color:%23062957″ use_theme_fonts=»yes»][/vc_column][vc_column width=»1/6″][/vc_column][/vc_row]